转发 关于进一步延长赴华签证申请免采指纹期限并扩大范围的通知
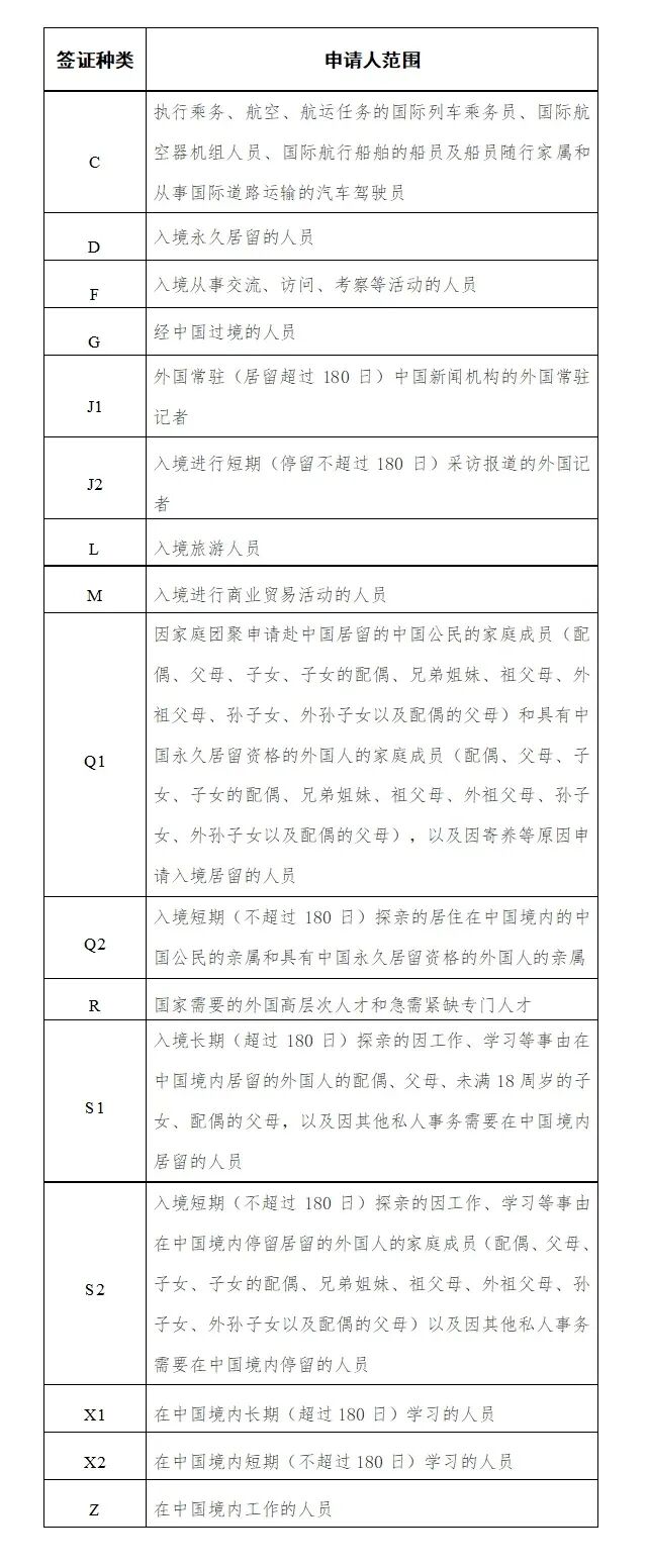
为进一步便利赴华签证申请人,自即日起至2026年12月31日,对所有申请停留期180日以内的短期签证申请人,免采指纹。对D字、J1字、Q1字、S1字、X1字及Z字(具体内容详见后附图片)等进入中国境内后需办理居留证件的签证申请人,仍按规定采集指纹。
中国驻印度尼西亚使馆
中国驻泗水总领馆
中国驻棉兰总领馆
中国驻登巴萨总领馆
2025年12月19日